国家电网有限公司(以下简称“公司”)2025年招聘高校毕业生工作已启动,热烈欢迎广大高校毕业生应聘。现将有关事项公告如下:
国家电网有限公司成立于2002年12月29日,是根据《公司法》设立的中央直接管理的国有独资公司,注册资本8295亿元,以投资建设运营电网为核心业务,是关系国家能源安全和国民经济命脉的特大型国有重点骨干企业。
公司下属单位(以下简称“各单位”)列表及简介详见公司人力资源招聘平台(以下简称“招聘平台”,网址:https://zhaopin.sgcc.com.cn)“单位一览”栏目。
2025年公司统一组织实施四批次招聘,分别为国(网)调专项、第一批、第二批、第三批。各批次招聘单位范围根据各单位招聘需求确定,以各单位招聘公告为准。
公司在招聘平台公布考试大纲、总体招聘工作安排。各单位视工作进展情况,分批次在招聘平台的“招聘公告”栏目发布公告,包括单位简介、招聘安排、报名条件、需求信息、联系方式等内容。各批次招聘公告发布时间分别为:国(网)调专项2024年10月24日、第一批2024年11月18日、第二批2025年2月17日、第三批2025年5月前(如受不可抗力影响,发布时间另行通知)。
1.填写个人简历。应聘毕业生应通过招聘平台填写个人信息,及时上传“学信网”学籍验证报告等附件,确保信息真实、完整、有效。应聘毕业生填写的院校、专业等信息应与学籍验证报告一致。相关信息提交后不能更改,请应聘毕业生仔细检查后再提交。
2.填报应聘单位。各单位招聘公告发布之日起,应聘毕业生可在招聘平台填报应聘单位。每人每批次招聘可填报公司二级单位志愿数量不超过3个,每个二级单位志愿下可选择2个三级单位(地市公司级单位)或四级单位(县公司级单位),填报截止日期以各单位招聘公告为准。应聘志愿提交后原则上不能更改,确需更改的,可在“个人中心”的“我的工作申请”栏目提交撤销应聘单位的申请。应聘单位一般在5日内处理该申请,审核通过后,应聘人可申请新的工作单位,其志愿顺序与撤销志愿相同。
1.按批次组织统一笔试。时间初定为国(网)调专项2024年11月9日、第一批2024年12月8日、第二批2025年3月16日、第三批2025年5月(时间如有调整,以招聘平台发布的考试公告为准)。
2.笔试范围详见各科目考试大纲。
3.笔试前1-2周,各单位通过手机短信、招聘平台站内消息、短消息、电话等方式,通知入围毕业生参加考试,未入围的不再另行通知。
4.接到公司多家单位笔试通知的考生,只能选择参加一家单位的笔试。请按照应聘意愿慎重选择,考试志愿一经选择,不可更改。笔试成绩在各单位之间通用。
5.笔试地点一般为应聘单位所在地,请考生按各单位招聘考试公告或通知要求,在规定时间携带相关资料提前到考试地点参加资格审查。如受不可抗力影响,考试地点的调整以各单位通知要求为准。
公司将在笔试结束后3个工作日内发布笔试成绩,考生可登录招聘平台“个人中心”,查询本人笔试成绩。
招聘面试由各单位按照公司统一要求自行组织,具体面试安排以各单位通知为准。
各单位在公司核准拟录用人选名单后的2个工作日内,在招聘平台公示。
(一)应聘者需对个人信息的完整性、真实性和一致性负责,并妥善保管个人信息,防止信息被他人冒用。为保证及时收到考试相关信息、通知,请保持通信畅通,如应聘者电话、手机号码发生变更,请及时登录招聘平台予以更新。
(二)招聘政策咨询请按照各单位招聘公告发布的联系方式,与应聘单位联系。招聘平台系统操作咨询请拨打400-1095-598(此电话不受理招聘政策咨询)。
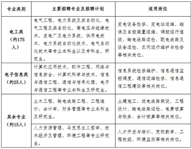
招聘计划

注:
1.招聘专业指主修专业,不包含辅修专业及第二学位专业。
2.最终招聘数量将根据上级单位核定情况相应调整。
联系方式
咨询电话:024-23126577
电子邮箱:dbfbzp@163.com
招聘需求及条件
(一)招聘单位
1.供电公司(16家):通州供电公司、昌平供电公司、门头沟供电公司、房山供电公司、大兴供电公司、平谷供电公司、怀柔供电公司、密云供电公司、顺义供电公司、延庆供电公司(以上10家供电公司含少量乡镇供电所专项补员);城区供电公司(含少量天安门供电服务中心运维值班专项补员)、朝阳供电公司、海淀供电公司、丰台供电公司、石景山供电公司、亦庄供电公司。
2.业务支撑单位(11家):检修分公司(含少量直流运检人才储备)、工程公司、客户服务中心、物资分公司、党校(人才服务公司)、电力建设工程咨询分公司、电缆分公司、经济技术研究院、电力科学研究院、信息通信分公司、城市照明管理中心。
3.其他单位(2家):新能源汽车服务有限公司、综合能源服务有限公司。
(二)招聘岗位
调控运行、继电保护、设备运检、电气试验、电网建设、营销服务、电网规划设计、新型电力系统建设、科技创新研发、信息通信运维、培训师等核心业务一线生产或技术岗位。
(三)招聘计划及专业
1.招聘计划:2025年第二批招聘需求人员数量约为85人,最终招聘数量将根据上级单位核定情况相应调整。
2.招聘专业主要包括:电工类专业(包含电气工程、电力系统及其自动化、电气工程及其自动化、高电压与绝缘技术等),电子信息类专业(包含人工智能、网络空间安全、计算机科学与技术、计算机软件与理论、软件工程、信息安全、信息与通信工程、通信与信息系统等)。
少量招收:土木工程、控制科学与工程、安全工程、测绘工程、会计学、技术经济及管理、人力资源管理、工程管理、法律等专业毕业生。
应聘专业应为主修专业,且与教育部学籍在线验证报告中专业一致。
联系方式
(一)国家电网有限公司招聘平台系统操作联系方式
技术支持电话:40010-95598
技术支持邮箱:rlzyb@sgcc.com.cn。
(二)国网北京市电力公司招聘政策咨询联系方式
联系电话:010-63121655、63121649(工作日9:00-11:30;14:00-17:00)
电子邮箱:ryzp010@bj.sgcc.com.cn。
需求信息
1.招聘单位:公司调控中心;10家地市供电公司:国网天津滨海、城东、城南、城西、东丽、蓟州、宁河、宝坻、武清和静海公司;10家业务单位:国网天津经研院、电科院,国网天津高压、电缆、建设、信通、物资公司,国网天津营销服务中心(计量中心)、党校(培训中心),送变电公司;1家代管单位:天津市路灯管理处。
2.招聘岗位:规划、建设、运行、运维检修、营销、信息通信、物资和培训教育等专业一线岗位。
3.招聘专业及人数:招聘专业是指应聘毕业生在校主修专业,且与《教育部学籍在线验证报告》(学信网)中专业一致。招聘专业以电工类为主,适量招聘非电工类专业,具体招聘专业以上级单位最终下达为准。

注:最终招聘数量将根据上级单位核定情况和第一批已录用流失情况相应调整。
4.根据上级单位最终下达计划,公司层面统一招聘录用,结合应聘毕业生所学专业、学历层次、院校类别和招聘考试成绩等,参考应聘毕业生意向,进行单位分配。
联系方式
官方网站:国家电网有限公司人力资源招聘平台(https://zhaopin.sgcc.com.cn);
招聘平台技术支持电话:4001095598;
招聘政策咨询电话:022-24408926(接听时间:工作日9:00-12:00/14:00-17:00);
招聘政策咨询邮箱:
zhaopin@tj.sgcc.com.cn(邮件主题:应聘咨询-姓名-联系电话)。
注:上述电话和邮箱仅在报名期间受理应聘毕业生本人咨询国网天津市电力公司招聘政策。请有意应聘国网天津市电力公司的毕业生密切关注国家电网有限公司人力资源招聘平台招聘信息及最新公告。
招聘单位
招聘单位主要为公司所属部分县供电公司。少量招聘石家庄供电公司、超高压公司、送变电公司等省会单位,以及雄安、邯郸、保定、邢台、沧州、衡水市供电公司。
招聘计划
招聘专业指主修专业(不包含辅修专业)。招聘专业主要为电工类专业,少量招聘非电工类专业。根据2025年第一批招聘毕业生流失情况,进行少量补招。最终招聘数量将根据上级单位核定情况相应调整,主要招聘计划如下:

联系方式
(一)国家电网有限公司招聘平台系统操作联系方式
技术支持电话:40010-95598
技术支持邮箱:rlzyb@sgcc.com.cn
(二)国网河北省电力有限公司招聘咨询联系方式
电子邮箱:hbpchr@he.sgcc.com.cn
咨询电话:0311-87933360(工作日上午9-11点、下午15-17点)
电子邮箱和咨询电话仅接受应聘毕业生本人咨询。其中,电子邮件标题须注明关键字“应聘咨询”以及应聘毕业生本人院校、姓名和手机号码,如“应聘咨询:XXXX大学-李XX-139XXXX9999”;电子邮件中的问题表述需简洁明了、清楚易懂。
招聘需求信息
(一)招聘数量
冀北公司2025年高校毕业生招聘(第二批)约140人。最终招聘数量将根据上级单位核定情况相应调整。
(二)招聘对象
在京单位主要招聘研究生学历毕业生,京外单位招聘本科及以上学历毕业生(以本科学历毕业生招聘为主)。
京内工程公司、送变电公司、信通公司、营销服务中心、物资公司等单位进行少量招聘;京外招聘单位以唐山、张家口和承德的县供电公司为主,张家口市公司、技培中心、风光储输公司、超高压公司(京外单位,工作地点为大同、张家口、承德)、秦皇岛和廊坊的县供电公司等单位进行少量招聘。
招聘专业以电工类专业为主,少量招聘计算机科学与技术、土木工程、法学、人力资源管理等相关专业毕业生(具体专业需求以上级单位最终下达为准)。
以上专业均指主修专业,不包含辅修专业。
联系方式
咨询电话:010-56583240
咨询时间:工作日下午15点至17点(仅接受应聘考生本人咨询)
电子邮箱:jibeizhaopin2023@163.com
需求信息
2025年第二批高校毕业生招聘计划人数约130人,最终招聘数量将根据上级单位核定情况相应调整。第二批招聘计划暂定如下:

联系方式
联系单位:国网山西省电力公司人力资源部
联系地址:山西省太原市长风商务区谐园路国网山西省电力公司
邮政编码:030021
招聘政策咨询:
0351-8571355 8571356
招聘平台系统操作咨询:4001095598
需求信息
1.招聘计划:公司本批次招聘计划约270人。
2.用人单位:公司所属部分市县供电公司、国网山东经研院、山东送变电公司等部分业务单位。
3.招聘岗位:主要安排在市县供电公司生产一线和业务单位专业技术、技能岗位,包括:电网调控运行、输电运检、变电运检、城区配电、电力营销、带电作业、送变电施工、信息通信运维、工程建设技术等。
4.招聘专业

注:各专业招聘数量将根据前期已公示毕业生实际签约等情况进行调整,以面试现场公布为准。
联系方式
邮箱:SDDLZP2025@126.com
咨询电话:15665715683
接听时间为工作日9:00-12:00,14:00-17:00接听。本咨询电话仅在2025年第二批招聘报名期间,受理应聘毕业生本人咨询,感谢您的理解!后续招聘咨询联系方式和接听时间以公司相关公告为准。
招聘需求
1.电气工程类专业招收大学本科及以上学历,主要包括电气工程及其自动化、电力系统及其自动化、电气工程、电力电子与电力传动、高电压与绝缘技术等专业。
2.非电气工程类专业招收硕士研究生及以上学历,主要包括电子信息类专业(包括计算机科学与技术、软件工程、信息与通信工程等),其他工学类专业(包括土木工程类、机械工程等),财会类专业(包括财务管理、会计学等),管理类专业(包括企业管理、人力资源管理等)、其他专业(包括法律、马克思主义哲学等)。
3.上述专业均指最高学历阶段的主修专业,不包含第二学位。
4.公司组织架构高度扁平化,无县公司。本次招聘的岗位涉及公司所属地市供电公司和相关专业公司,主要安排至生产一线的技术、技能类等岗位。具体岗位和招聘人数如下:

注:最终招聘数量将根据上级单位核定情况相应调整
联系方式
1.联系人:刘老师
2.联系电话:021-28925563(此电话仅工作日上午9:00-11:00,下午2:00-4:00,仅面向应聘员工本人受理招聘政策咨询,如招聘平台系统操作咨询请拨打电话400-1095-598)。
3.联系邮箱:zhaopin@sh.sgcc.com.cn
4.联系地址:上海市浦东新区源深路1122号20楼党委组织部(人力资源部)邮编:200122
5.公司网址:www.sh.sgcc.com.cn
6.公司各单位简介:在招聘平台可查看各单位介绍及地理位置。
需求信息

说明:招聘专业均指主修专业,不包含辅修专业及第二学位。最终招聘数量将根据上级单位核定情况相应调整。
联系方式
(一)国网公司招聘平台操作联系方式
技术支持电话:40010-95598
技术支持邮箱:rlzyb@sgcc.com.cn
(二)国网江苏省电力有限公司联系方式
咨询电话:025-85082386 18652011160
咨询电话仅在报名考试期间受理应聘毕业生本人咨询,接听时间为工作日9:00-12:00、14:00-17:00。
更多招聘事宜请关注“国网江苏电力校园招聘”公众号。
需求信息
浙江公司第二批招聘人数约180人,最终招聘数量将根据上级单位核定情况相应调整,具体需求信息如下:

招聘单位包括:国网杭州供电公司等11家地市供电公司,国网杭州市萧山区供电公司等69家县供电公司,国网浙江电科院、浙江送变电公司、国网浙江超高压公司、国网浙江信通公司、国网浙江培训中心、国网浙江建设公司、国网浙江营销服务中心、国网浙江紧水滩电厂、浙江华电检测院9家直属单位。
招聘岗位主要安排在地市、县供电公司生产一线和直属单位专业技术、技能岗位,包括:电网调控运行、输电运检、变电运检、城区配电、电力营销、送变电施工、信息通信运维、工程建设技术等。
联系方式

咨询电话仅在报名考试期间受理应聘毕业生本人咨询,接听时间为工作日9:00-11:30、14:30-17:00。
需求信息
本批次招聘职位涉及安徽公司所属市供电公司(含所属县级供电公司)和相关直属单位,主要安排在市、县供电公司生产一线岗位和直属单位专业技术、技能岗位等。需求专业信息汇总如下(均指主修专业,不包含第二学位):

注:最终招聘数量将根据上级单位核定情况相应调整。
联系方式
技术支持电话:40010-95598
咨询电话:0551-63402205(招聘报名期间工作日下午15:00-17:30,受理应聘毕业生本人咨询)。
通信地址:安徽省合肥市黄山路9号国网安徽省电力有限公司1001室(邮政编码230022)。
安徽公司网址:
http://www.ah.sgcc.com.cn。
需求信息
(1)招聘计划
公司第二批招聘计划约69人,最终招聘数量将根据上级单位核定情况相应调整。
(2)具体用人单位及岗位
具体用人单位包括:三明等地市供电公司;清流、松溪等县供电公司;送变电公司等直属单位。
岗位包括:输电运检、变电运检、城区配电、电力营销、乡镇及农村配电营业、线路架设、电气安装等岗位。
(3)招聘专业目录及人数

说明:招聘专业均指主修专业,不包含辅修专业及第二学位。最终招聘数量以上级单位核定情况为准。上述招聘数量包含提前批校园招聘数量。
联系方式
(一)国网公司招聘平台技术支持
联系电话:400-10-95598
电子邮箱:rlzyb@sgcc.com.cn
(二)公司联系方式
联系地址:福建省福州市五四路257号国网福建省电力有限公司人力资源部 邮编:350003
咨询电话:0591-87076832
咨询电话仅在报名考试期间受理应聘毕业生本人咨询,接听时间为工作日8:30-12:00、14:30-17:30。
电子邮箱:
zhaopin@fj.sgcc.com.cn
需求信息
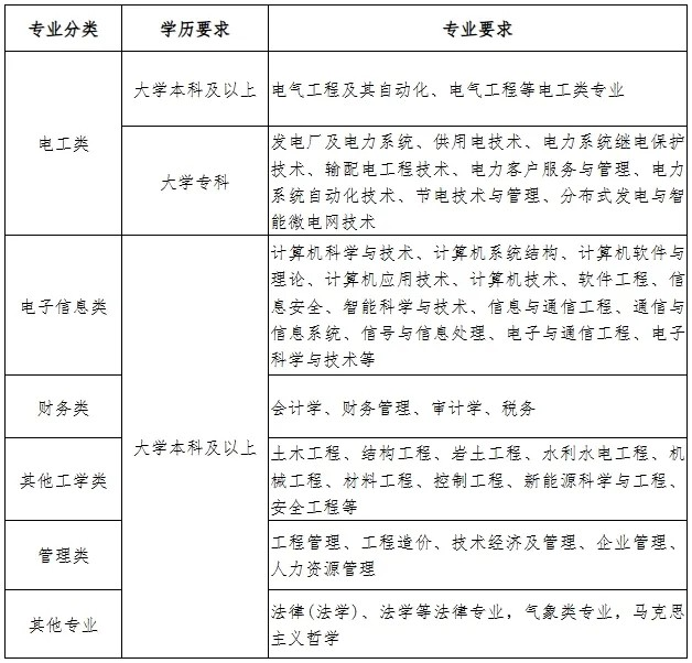
招聘专业均指主修专业。电工类专业要求大学专科及以上学历,电子信息类、其他工学类、财务会计类、管理类、其他专业等要求大学本科及以上学历。

备注:最终招聘数量将根据上级单位核定情况相应调整。
联系方式
(一)国家电网有限公司招聘平台系统操作联系方式
技术支持电话:40010-95598
技术支持邮箱:rlzyb@sgcc.com.cn
(二)国网湖北省电力有限公司招聘咨询联系方式
招聘政策咨询电话:027-88566446;027-88566450
咨询电话仅在报名考试期间受理应聘者本人咨询,接听时间为工作日8:30-12:00,14:30-17:30。
需求信息

说明:
1.招聘专业均指主修专业。
2.最终招聘数量将根据流失情况、上级单位核定情况相应调整。
联系方式
招聘热线:0731-85333241(仅招聘工作时间:8:30-12:00,14:00-17:30)
联系地址:长沙市新韶东路398号,国网湖南省电力有限公司党委组织部(人力资源部)
邮政编码:410004
需求信息
(一)招聘层次、专业
电工类专业:研究生、本科生、专科生。
非电工类专业:研究生、本科生,包括电子信息类、其他工学类、财务类、管理类、其他专业。
(二)用人单位
公司各单位,以县级供电公司为主。
(三)招聘岗位

(四)招聘人数
约350人,最终招聘数量将根据上级单位核定情况相应调整。
联系方式
咨询电话:
0371-67902918、0371-67903495(此电话仅工作日,面向应聘员工本人受理公司招聘咨询,如招聘平台系统操作咨询请拨打400-1095-598)。
邮政编码:450018
公司网址:
http://www.ha.sgcc.com.cn
需求信息
招聘人数约280人。招聘专业均指主修专业,不包含辅修专业及第二学位。

注:因第一批录用毕业生签约工作尚未完成,最终岗位及需求数量以面试前公布为准。
联系方式
(一)国家电网有限公司招聘平台系统操作联系方式
技术支持电话:40010-95598
技术支持邮箱:rlzyb@sgcc.com.cn
(二)国网江西省电力有限公司招聘咨询联系方式
咨询电话:0791-87493131(仅在报名考试期间受理咨询),工作日下午14:30-17:30期间由应聘者本人咨询。
咨询邮箱:sgjxjob@163.com。
需求信息

说明:
1.本批次预计招聘130人,最终招聘数量将根据上级单位核定情况相应调整。
2.毕业生在提交报名前,建议向报考意向单位咨询本人专业、学历等是否符合该单位招聘岗位需求,因本人不符合该单位招聘条件仍提交报名而导致资格审核无法通过,后果由本人自负。
联系方式
电话:024-23145435
邮箱:gwlndl2023@163.com
邮寄地址:国网辽宁省电力有限公司人力资源部(辽宁省沈阳市和平区宁波路18号)
邮政编码:110006
需求信息

招聘需求计划中的岗位、专业、工作地点以及最终招聘数量将根据上级单位核定情况相应调整,不产生有效竞争的招聘岗位将予以取消,毕业生就业单位以双方签订的就业协议为准。
联系方式
联系人:闫先生
咨询电话:0431-85793145
邮箱:gwjldlzp@163.com
需求信息
国网黑龙江省电力有限公司所属二级单位需求信息

国网黑龙江省电力有限公司县供电企业需求信息

以上需求信息中的招聘人数为公司预计招聘人数,最终招聘数量将根据上级单位核定情况相应调整。
联系方式
联系单位:国网黑龙江省电力有限公司党委组织部(人力资源部)
联系地址:黑龙江省哈尔滨市南岗区汉水路301号
邮政编码:150090
联系电话:0451-53687883
(为了给应聘毕业生提供更好的咨询服务,联系电话仅限应聘毕业生本人在报名时间内拨打,谢谢配合。
工作日8:30-11:30、13:30-17:00。)
招聘平台系统操作咨询:400-1095-598
需求信息
招聘单位包括国网蒙东电力电力调度控制中心、国网蒙东数字化事业部、国网蒙东经研院、国网蒙东电科院、国网蒙东综合服务公司、国网蒙东建设分公司、国网内蒙古超特高压公司;国网呼伦贝尔供电公司、国网兴安供电公司、国网通辽供电公司、国网赤峰供电公司等四家市供电公司及所属县级供电企业。本批次招聘人数约226人。招聘岗位信息见下表。

最终招聘数量将根据上级单位核定情况相应调整
联系方式
邮政编码:010020
通讯地址:内蒙古呼和浩特市赛罕区鄂尔多斯东街11号国网蒙东电力人力资源部
联系电话:0471-6215116
需求信息
我公司2025年第二批招聘计划约480人,最终招聘数量将根据上级单位核准情况及应聘生源、第一批签约情况相应调整。所需专业均指主修专业,不包括第二学历和学位。专业信息以教育部学籍在线验证报告为准,专业类别以国网公司招聘平台分类为准。具体需求信息如下:

电工类专业:主要包括电气工程、电力系统及其自动化、电气工程及其自动化、高电压与绝缘技术、电机与电器、电工理论与新技术、电力电子与电力传动、继电保护、能源和电力系统、供用电技术等。
电子信息类专业:主要包括计算机科学与技术、网络信息安全、人工智能、软件工程、通信工程及相关专业。
其他工学类专业:主要包括安全工程、土木工程、水利水电工程、水文水资源、热能与动力工程、机械制造及其自动化、自动化、环境工程、材料工程、测绘工程及相关专业。
金融财务类专业:主要包括会计学、财务管理、审计学及相关专业(不含金融类专业)。
管理类专业:主要包括技术经济、工程造价、工程管理、管理科学与工程、人力资源管理、企业管理及相关专业。
其他专业:主要包括法学、马克思主义哲学、汉语言文学、水土保持与荒漠化防治及相关专业。
咨询联系方式
咨询时间:招聘期间工作日16:00-18:00
咨询电话:029-81002134
邮箱:sx_rzyg@163.com
通讯地址:陕西省西安市柿园路218号(国网陕西省电力有限公司人力资源部)
邮政编码:710048
需求信息
国网甘肃电力本批预计招聘毕业生约139人,具体如下:

说明:
1.以上招聘数量为我公司预计人数,最终招聘数量将根据上级单位核定情况相应调整。
2.专业应为主修专业,报名专业名称与教育部学籍在线验证报告中的专业一致,不包含辅修专业。
联系方式
技术支持:4001095598(招聘平台系统操作问题咨询)
咨询电话(报名期间开通,工作日14:30至17:00接听)
省公司人力资源部咨询电话:
0931-2968266、0931-2968278、18189528025
邮箱:gssgcc@163.com(邮箱只接受招聘政策咨询,不接受简历提交、应聘报名)。
需求信息

备注:
1.专业应为主修专业,且与教育部学籍在线验证报告中的专业一致,不包含辅修专业及第二学位。
2.最终招聘数量将根据上级单位核定情况相应调整。
3.上述招聘数量含签订培养协议的“订单”“定向”生数量。
联系方式
技术服务:4001095598(招聘平台操作问题咨询)
招聘咨询:0971-6078740
受理时间:工作日15:00-18:00
企业网址:
http://www.qh.sgcc.com.cn
需求信息

说明:最终招聘数量将根据上级单位核定情况相应调整,不再另行通知。
招聘岗位主要包括:调度运行值班、配电线路及设备运检、高(低)压供电服务、变电设备检修、信息系统检修维护、电费核算与账务、送电线路架设等。
联系方式
国网招聘平台系统操作咨询电话:4001095598。
公司所属各单位招聘咨询电话、地址、邮箱等信息如下。咨询电话接听时间为工作日下午14:30-17:30,仅在招聘报名期间受理应聘毕业生本人咨询,感谢您的理解!

招聘数量
国网新疆电力有限公司所属招聘单位2025年第二批招聘高校毕业生约460人,最终招聘数量将根据上级单位核定情况相应调整。具体招聘专业、学历等要求可咨询意向单位招聘热线电话。
招聘专业
电工类:研究生(电气工程、电力系统及其自动化、高电压与绝缘技术、电力电子与电力传动、电工理论与新技术等专业)、本科(电气工程及其自动化、智能电网信息工程、电力工程与管理等专业)、专科(电力系统继电保护与自动化、高压输配电线路施工运行与维护、电力系统自动化技术、电气自动化技术、供用电技术、发电厂及电力系统)。
电子信息类:研究生(计算机应用技术、计算机技术、软件工程、通信与信息系统、信号与信息处理、电子与通信工程、信息与通信工程等专业)、本科(计算机科学与技术、软件工程、信息工程、通信工程、信息与通信工程、电子信息工程等专业)。
其他工学类:测控技术与仪器、精密仪器及机械、自动化、控制科学与工程、能源与动力工程、机械设计制造及其自动化、机械电子工程、应用化学、土木工程等专业。
财会类:财务管理、会计学、审计学。
管理类:人力资源管理、劳动与社会保障、工程造价、工程管理等专业。
其他专业:法学。
★最终招聘专业将根据上级单位核定情况相应调整。对于按照“电子信息”“机械”“材料与化工”“资源与环境”“能源动力”“土木水利”等专业学位类别招生、已经在读的工程类专业学位研究生,学籍验证报告专业名称须明确到具体专业领域。
咨询电话及邮箱
联系人:刘老师
联系电话:0991-2926656(工作日,10:00-12:00、16:00-18:00)

需求信息

注:详细需求信息见国家电网有限公司人力资源招聘平台(https://zhaopin.sgcc.com.cn)发布的《国网四川省电力公司2025年高校毕业生招聘公告(第二批)》。
一、公司将根据应聘人数、生源质量、考核成绩等具体情况,适度调剂调整相关用人单位的招聘人数与专业,最终招聘数量将根据上级单位核定情况相应调整。
二、应聘毕业生报名前,请认真阅读公告要求,务必咨询各用人单位后,审慎选择意向单位填报,应注意“第一意向单位”优先的原则。
三、咨询方式
招聘政策咨询请按照《国网四川省电力公司2025年高校毕业生招聘公告(第二批)》发布的各用人单位联系方式,与应聘单位联系。只接受应聘毕业生本人在报名截止前工作日来电咨询,咨询时段:9:30-11:30、15:00-17:00。
国网四川省电力公司党委组织部(人力资源部)联系电话:028-68133940,只接受应聘毕业生本人在报名截止前工作日来电咨询,咨询时段:15:00-17:00。
招聘平台系统操作请拨打咨询电话:400-1095-598。
以上信息存在疑问或歧义的地方统一以国网四川省电力公司党委组织部(人力资源部)解释为准。
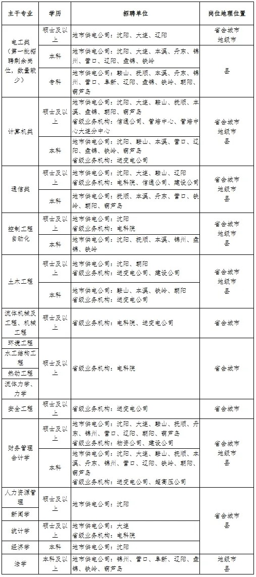
招聘计划
2025年第二批高校毕业生招聘计划人数约215人(含提前批补录和第二批统一考试),其中,第二批统一考试招聘计划(约150人)如表1所示。最终招聘数量将根据上级单位核定情况相应调整。对计划中任一招聘岗位,若报名或参考人数比例未达到开考或招录比例的,公司有权缩减或取消该岗位招录计划,存在疑问的地方统一以公司解释为准。

联系方式
1.开放报名期间,考生如对招聘政策有相关疑问,请考生本人在工作日15:00-17:00期间来电咨询,咨询电话为023-68063241或023-63682312。
2.开放报名期间,考生如需修改国网招聘平台个人信息,可拨打4001095598,或发送邮件至(rlzyb@sgcc.com.cn),申请打开修改个人信息权限。
需求信息
电工类专业需求约251人,非电工类专业需求约54人,详见《国网西藏电力有限公司2025年高校毕业生招聘公告(第二批)》中附件。最终招聘数量将根据上级单位核定情况相应调整。
联系方式
联系人:李老师;联系电话:0891-6895528;咨询时间:工作日9:30-12:30,15:30-18:30,咨询电话仅在报名期间受理应聘毕业生本人咨询。
需求信息
金融学、经济学、跨文化传播与融合相关专业共计约3人,学历层次硕士及以上。招聘专业及最终招聘数量将根据上级单位核定情况相应调整。
联系方式
联系人:丁老师
咨询邮箱:hr@sgid.sgcc.com.cn(招聘政策咨询,请勿投递简历。优先回复邮件咨询。)
联系电话:010-60616940(工作日8:30-11:30、13:30-16:30接听,如无人接听请发送邮件咨询。)
需求信息

本次招聘数量约6人,最终招聘数量将根据上级单位核定情况相应调整。户口指标以国家人社部批复为准。
联系方式
电子邮箱:zhaopin@cet.sgcc.com.cn
联系电话:010-60617390
专业要求
1.电工类(电气工程、电力系统及其自动化、高电压与绝缘技术、电力电子与电力传动、电工理论与新技术、电力电子装备与系统等相关专业)
2.电子信息类(计算机科学与技术、软件工程、信息安全、通信工程、电子工程、电子信息工程、电子与通信工程、光电信息工程、通信与信息系统、信息计算技术、人工智能、物联网工程、信息与通信工程等相关专业)
3.其他工学类(安全工程、材料工程、环境工程、机械工程、机械制造及其自动化、精密仪器及机械、控制科学与工程、控制理论与控制工程、热能工程、系统工程、新能源科学与工程、材料科学与工程、材料学、化学工程等相关专业)
4.金融财务类(财务会计、财务管理等专业)
5.其他专业(气象学、大气科学、声学、物理学、应用数学等其他专业)
需求人数
招聘需求人员数量约40人,最终招聘数量将根据上级单位核定情况相应调整。
联系方式
1.国家电网有限公司招聘平台系统操作问题联系方式
技术支持电话:40010-95598
技术支持邮箱:rlzyb@sgcc.com.cn
2.中国电力科学研究院有限公司招聘政策咨询联系方式
联系电话:010-82814999
仅限应聘者本人工作时间咨询(9:00-12:00,14:00-17:00)
电子邮箱:
zhaopin@epri.sgcc.com.cn
通讯地址:北京市海淀区清河小营东路15号
国网电力科学研究院有限公司(南瑞集团有限公司)
需求信息
1.需求专业:电工类、电子信息类、其他工学类、财务会计类、管理类、其他专业等;
2.需求人数:约80人,最终招聘数量将根据上级单位核定情况相应调整。
联系方式
(一)招聘平台技术支持联系方式
技术支持电话:40010-95598
技术支持邮箱:rlzyb@sgcc.com.cn
(二)国网电科院(南瑞集团)政策咨询联系方式
政策咨询电话:025-81096666-5
政策咨询邮箱:
campus-hr@sgepri.sgcc.com.cn
仅在报名期间,受理应聘毕业生本人咨询。
需求信息

注:最终招聘数量将根据上级单位核定情况相应调整。
联系方式
电子邮箱:
zhaopin@chinasperi.sgcc.com.cn
联系电话:
010-66602223,王老师
010-66602654,刘老师
需求信息

(注:最终招聘数量将根据上级单位核定情况相应调整)
联系方式
邮箱:gwnyyzhaopin@126.com
电话:010-66603924
需求信息
1.专业要求:
(1)电工类:电气工程、电力系统及其自动化等相关专业。
(2)其他专业:力学、固体力学、一般力学与力学基础、固体地球物理学、地球与空间探测技术、空间物理学等相关专业。
2.需求人数:招聘需求人员数量约5人。
注:招聘专业及最终招聘数量将根据上级单位国家电网有限公司核定情况相应调整。
联系方式
(一)国家电网有限公司招聘平台系统操作问题联系方式
技术支持电话:4001095598
(二)国网电力工程研究院有限公司招聘咨询联系电话
联系人:沈老师、李老师
联系电话:
010-58387165,010-58387162
仅限应聘者本人工作时间咨询
(工作日:9:00-12:00,14:00-17:00接听)
招聘需求
能源与动力工程(水动方向)、水利水电工程、电气工程及其自动化、发电厂及电力系统、通信工程、计算机科学与技术、工程造价、工程管理、技术经济、人力资源管理、档案学等专业。应聘专业应为主修专业(不包含辅修专业和第二学位专业),且与教育部学籍在线验证报告中的专业一致。
各单位需求详情如下:

联系方式
招聘咨询电话:
010-51967656、0432-64603461(周一至周五9:00-12:00、14:00-17:00接听,咨询电话仅在报名期间受理应聘毕业生本人咨询)
招聘咨询邮箱:sgxysgcczp@163.com
招聘平台技术支持电话:40010-95598
招聘平台技术支持邮箱:rlzyb@sgcc.com.cn
招聘需求
信产集团2025年第二批招聘毕业生数量约90人。招聘岗位以技术研发类、业务咨询类为主,招聘专业以电工类和电子信息类专业为主,其他工学类、金融财务类、管理类及其他专业(法学、数学等)少量。各单位招聘需求详情如下:

注:各单位咨询电话仅接受针对本单位情况及岗位信息的咨询,考试工作安排及招聘政策请拨打招聘政策咨询电话010-53727271。
联系方式
招聘政策咨询电话:010-53727271
信产集团专属客服热线:400-888-0186
咨询邮箱:
zhaopin@sgitg.sgcc.com.cn
招聘需求
此次招聘合计共招聘岗位3个,共5人,工作地为北京。具体岗位如下:

*最终招聘数量将根据上级单位批复下达情况确定。
联系方式
联系电话:010-63412212
地址:北京市东城区北京站西街19号英大传媒大厦
需求信息

联系方式
企业网址:http://www.sgm.sgcc.com.cn
联系电话:010-60348094(咨询时间工作日15:00-17:00)
招聘需求
(⼀)专业要求及数量
包括电力系统及其自动化、电气工程等电工类相关专业。招聘需求人数约2人,最终招聘数量将根据上级单位核定情况相应调整。
联系方式
1.联系人:
010-66603359、19919965493
2.咨询时间:
上午9:00-12:00,下午2:00-4:00
3.招聘平台系统操作咨询电话:
400-109-5598(此电话不受理招聘政策咨询)。
需求信息
招聘专业:电气工程、财务管理相关专业
本次招聘数量约2人,最终招聘数量将根据上级单位核定情况相应调整,上述专业均指主修专业,且应与学信网出具的学籍报告一致,进京户口指标需上级单位和国家有关部门核定后方可确定,公司将根据工作需要和录用人员能力特长,统一分配工作单位和岗位。
联系方式
联系电话:010-63415670
咨询时间:工作日 上午9:00-10:00 下午14:00-15:00
招聘需求

说明:最终招聘数量将根据上级单位核定情况相应调整。
联系方式
(⼀)咨询电话
010-58686903 白老师
010-58686731 翟老师
仅面向应聘毕业生本人咨询,招聘平台系统操作等技术问题咨询请拨打电话400-10-95598。
(⼆)咨询时间
周一至周五
上午10:00-11:30
下午15:30-17:00
需求信息
1.集团本部

2.国泰绿色能源有限责任公司

注:以上招聘人数约4人,最终招聘数量将根据上级单位核定情况相应调整。
联系方式
联系人:宋老师
联系电话:010-63505667(仅限本人咨询)
咨询时间:工作日上午9:00-11:00 下午15:00-17:00
招聘岗位
信息通信调度监控类岗位,网络安全监控及防护体系建设类岗位,数字化设备运维类岗位,云平台建设及运营运维类岗位,数字化项目建设管理及信息系统运维类岗位等。
需求专业
电子信息类:计算机科学与技术、计算机应用技术、计算机系统结构、信息安全、网络空间安全、软件工程等相关专业。
电工类:电力系统及其自动化、电气工程等相关专业。
招聘需求人数总计约4人,均要求硕士研究生及以上学历。最终招聘数量将根据国家有关部门批复的进京计划以及上级单位核定情况相应调整。
联系方式
公司网址:http://www.sgit.sgcc.com.cn
公司地址:北京市西城区白广路二条一号综合楼
邮政编码:100761
咨询邮箱:gwxthr@sgcc.com.cn(优先处理咨询问题)
咨询电话:010-60617889
岗位需求信息

注:
1.最终招聘数量将根据上级单位核定情况相应调整。
2.同等条件下,退役军人优先录用。
联系方式
联系电话:010-63411357
电子邮箱:
sgoc-zhaopin@sgcc.com.cn
需求信息
根据国家电网有限公司2025年度高校毕业生招聘计划,预计招收2025年高校应届毕业生约6人(最终招聘数量将根据上级单位核定情况相应调整),主要从事研究、教育培训等相关工作。专业需求如下:

联系方式
咨询电话:010-51978702
企业网址:http://www.sgu.com.cn
招聘岗位及专业
(一)招聘岗位:培训组织与实施技术、职业公司产品技术等相关岗位;
(二)工作地点:山东济南、山东泰安;
(三)招聘范围:2025年应届博士、硕士研究生;
(四)招聘专业:
1.电子信息类(计算机应用技术、人工智能等相近专业);
2.其他工学类(土木工程、安全工程、机械设计或制造等相近专业);
3.金融财务类(会计学、审计学等相近专业);
4.管理类(人力资源管理、工程管理等相近专业);
5.其他专业(1)马克思主义哲学类(思想政治教育、马克思主义哲学等相近专业);(2)法学类(法律硕士、诉讼法学、民商法学等相近专业);(3)汉语言文字学(汉语言文字学、中国语言文学等相近专业);
(五)报名时间:公告发布之日起至2025年2月28日;
(六)招聘计划:本批次招聘计划约16人,最终招聘数量将根据上级单位核定情况相应调整。
联系方式
党委组织部(人力资源部)
咨询电话:0531-82999126
咨询时间:工作日9:00-11:00
本咨询电话仅在招聘报名期间,受理应聘
毕业生本人咨询,感谢您的理解!
招聘邮箱:
zhaopin@sgtc.sgcc.com.cn
招聘需求
根据招聘需求,智芯公司2025年第二批招聘毕业生计划数量约为28人,最终招聘数量将根据上级单位核定情况相应调整。招聘专业以电工类、电子信息类专业为主,适当招收少量其他工学类、财务类及其他专业毕业生;招聘岗位以技术研发类为主,其他岗位少量。各单位招聘需求详情如下:

注:各单位咨询电话仅接受考生本人针对本单位情况及岗位信息的咨询,招聘考试工作安排及报考政策等相关问题请拨打招聘政策咨询电话。
联系方式
招聘政策咨询电话:010-51966799
咨询邮箱:zhangjie@sgchip.sgcc.com.cn
招聘需求
法学、医学类硕士研究生,招聘总数约1人。最终招聘专业、人数将根据上级单位核定情况相应调整。
联系方式
咨询邮箱:
caib_rzb@sina.com
咨询电话:
林老师 010-60617088
崔老师 010-63414149
招聘计划

注:最终招聘数量将根据上级单位核定情况相应调整。
联系方式
如有疑问,请联系英大证券有限责任公司党委组织部(人力资源部)。
联系人:袁先生
联系电话:0755-83007009


